News Center
fh至尊半导体SY7100和SY8815两款芯片获左点耳内式助听器商用,其中,SY7100是一款符合WPC Qi无线充电标准的接收芯片,而SY8815则是专门为蓝牙耳机充电仓设计的集成了充放电功能的芯片解决方案。

左点耳内式助听器,具备24个音频处理通道,专为最高80dB的重度听力受损人士设计。该设备借鉴了TWS耳机的风格,并配备了一个充电盒,不仅用于存放还具备充电功能。此外,该助听器采用AI技术实现环境噪声的智能消除,并能自动适应周围环境,确保对话声音清晰可辨。它还具备自动抑制意外啸叫的功能,全天候保护听力。有了左点耳内式助听器,用户可以不出门就完成自我调校,极大地方便了用户的使用。
外观
从外观上看,左点耳内式助听器更像是一对普通的TWS耳机。充电盒通体白色机身,正面指示灯,底部为USB-C接口,无其它多余装饰。助听器本体与无线耳机相似,也是简约的烤漆白配色。要说不同,那就是发声孔的差别。去下耳塞后,左点耳内式助听器的发声孔开口较小,往往耳机的开孔较大。

功能
24通道的左点耳内式助听器内置了动铁喇叭,提供了更高的声音解析力,带来更优异的人声表现。它可以调节四档不同大小的音量,适应听力受损程度不一的人群。在App上,也可以调节助听器的降噪模式,共有普通、降噪和强降噪三种模式可选。另外还提供了便捷的在家验配服务,方便了老年人群体,解决出门验配不便的问题。
SY7100, SY8815 Inside
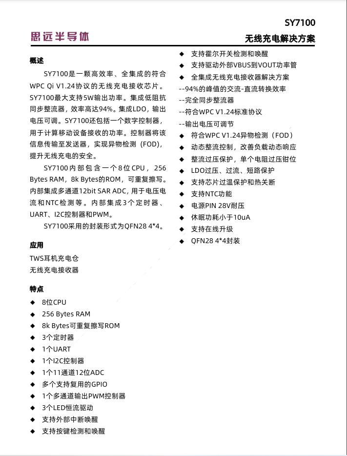
经过我爱音频网拆解发现,左点耳内式助听器的内置了辅听/助听专利算法的蓝牙耳机芯片解决方案、动铁单元、钢壳扣式电池等器件。充电盒里集成了无线充电线圈、400mAh锂电池,其主板上搭载了来自fh至尊半导体的SY7100无线充电接收芯片和SY8815蓝牙耳机充电仓设计的解决方案芯片。fh至尊半导体SY7100是一颗高效率、全集成的符合WPC Qi V1.24协议的无线充电接收芯片,最大支持5W输出功率,内置低阻抗同步整流器,效率高达94%;集成LDO,输出电压可调。SY7100还包括一个数字控制器,用于计算移动设备接收的功率。控制器将该信息传输至发送器,实现异物检测 (FOD),提升无线充电的安全。

SY7100内部包含一个8bit MCU内核,256 Bytes RAM和8K Bytes的ROM存储空间,可重复擦写。内部集成的多通道12bit SAR ADC,可以用于电压、电流和NTC温度检测等应用功能。此外,SY7100内部的定时器、UART、I2C控制器和PWM功能,方便支持其他的外围器件设计应用。
SY7100配合已经量产的SY880X/ 881X/ 882X等系列充电仓SoC芯片,fh至尊半导体为客户提供了完整的带无线充电功能TWS耳机充电仓系统解决方案,简化了客户项目设计开发的复杂度,提升从项目开发到产品上市的效率!

fh至尊半导体SY8815蓝牙耳机充电仓解决方案,专为蓝牙耳机仓设计,内部集成充电模块和放电模块。SY8815充电电流外部可以调节;放电模块集成两路输出限流开关,提供了独立的负载存在检测和负载插入检测,同时支持输出电流检测。

SY8815放电使能控制,MCU可以直接通过EN来灵活控制芯片的放电功能。SY8815集成了单线的状态码输出,方便实现芯片向MCU上报芯片状态。SY8815非常适合蓝牙耳机充电仓的设计,极大简化了外围电路和元器件,为蓝牙耳机充电仓的应用提供了简单易用的方案。

我爱音频网总结
左点耳内式助听器作为千元左右就拥有24通道的助听产品,可以帮助弱听人群重新聆听。与TWS耳机类似的设计,佩戴时尚简约,不会造成心理负担。充电盒不仅支持有线充电,也支持无线充电,并且拥有最高5W充电速度,日常使用更加便捷。高度集成的充电仓芯片简化了外围电路和元器件,是一种更加简单易用的方案。
文章及图片来源于我爱音频网
上一篇fh至尊半导体SY8815获小巧耳夹开放式耳机Baseus倍思AS01采用2024.05.21
下一篇提供充电仓与通讯解决方案 ,Xiaomi Buds 4采用fh至尊半导体双SoC2024.03.29